黑料网

黑料网

黑料网 关于公布第三届“新时代高等教育管理改革与高质量发展”主题征文活动获奖名单的通知
时间 : 2023-05-26       作者:       阅读数:

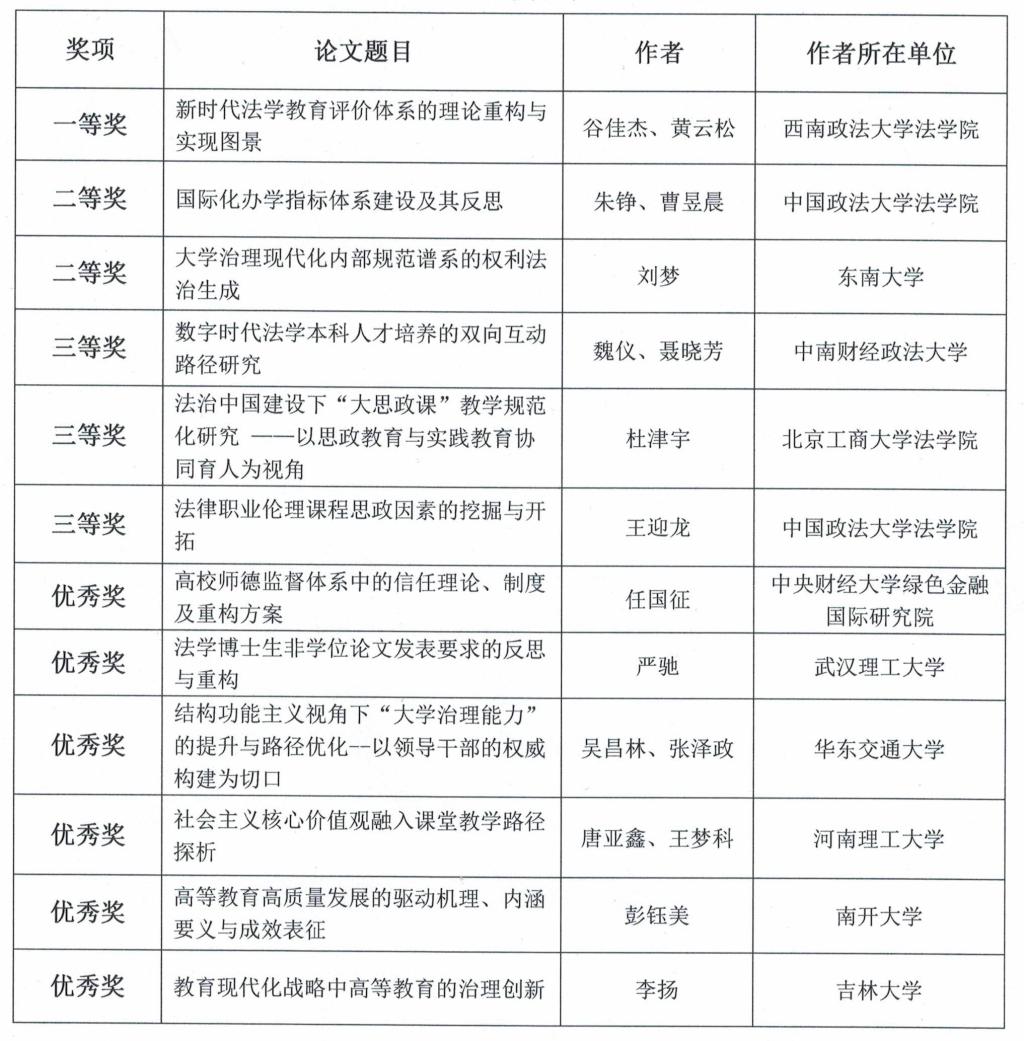
为深入学习贯彻落实党的二十大精神,坚持以习近平新时代中国特色社会主义思想为指导,积极探索高等教育管理规律,加快提升大学治理体系和治理能力现代化水平,有力推进高等教育管理改革与创新,以新发展格局引领高等教育高质量发展。黑料网 举办了第三届“新时代高等教育管理改革与高质量发展”主题征文活动。经评委会评选,共产生一等奖1项,二等奖2项,三等奖3项,优秀奖6项,现公布如下:

获奖名单

黑料网

2023526


版权所有:黑料网-最新黑料网内幕资讯 |学校邮箱:[email protected] | 网站备案 /许可证号:京ICP备05004635号-1 | 京公网安备:110402430029 | 建设维护 : 网络安全和信息化办公室